——经济下行,如何突围?
2024年,市场上最常听到的词是"太卷了"。
在我们所处的装修大行业去年也不好过,消费需求缩水,竞争却越来越激烈。市场上低于成本价签单成了常态,从业者为了抢客户,要么牺牲利润,要么熬夜加班,个个都拼得筋疲力尽。
在这样的环境下,我们依然坚持一天6.5小时的工作制、周末双休、节假日正常放假、春节还能痛痛快快休15天,非必要不加班。
很多人笑说我们选择"躺平",但其实我们一点也没闲着,只是换了条路走——不跟风打价格战,而是踏踏实实做点不一样的事。
市场这么"卷",我们凭什么能"不卷"还过得挺好?下面聊聊我们的想法和做法。
一、市场为什么这么"卷"?
"卷"不是一天两天的事儿,说到底就是供大于求,大家都挤在一条路上抢饭吃。尤其我们干的机电这一块,情况更明显:
东西都差不多:机电产品透明得不能再透明,品牌、型号、安装方式,大家卖的都差不多。从装修公司到安装师傅,甚至业主随便找个"背包客"都能装,门槛低得谁都能上手。
活儿少,人却多:2024年楼市低迷,二手房交易也冷清,装修需求明显缩水。可干这行的人不减反增,僧多粥少,只能靠降价抢单。
简单讲,东西没啥区别,活还不够分,能不"卷"吗?
二、业主到底烦恼什么?
市场上谁都能卖设备、装机器,价格一降再降,但这真能解决业主的麻烦吗?
机电是隐蔽工程,藏在墙里、吊顶里,业主的烦心事可不只是"贵不贵"这么简单。
烦恼1:不知道自己到底需要什么
业主来找我们时,常开口就是"我想要三恒系统""我要零冷水",听起来挺明确,但聊几句就发现,他们不太明白这些是什么——
- 三恒、五恒是啥?家里真需要吗?
- 空调选贵的还是便宜的?差别在哪儿?
- 零冷水是大循环还是小循环?用起来费钱吗?
("几恒"并不是设备,而是实现的状态)
其实他们真正想要的,是住得安心、舒服——
- 热水一开就有,不用干等;
- 洗澡时水温不忽冷忽热;
- 屋里空气清新,但晚上没风声吵人;
- 卫生间用完没怪味;
- 冷暖能调到全家都满意,还不费电;
- 报价明明白白,别后期加一堆不明不白的钱;
- 用了尽量别修,真要修也别修起来麻烦...
可市场上大多数机电公司只顾推设备、讲卖点,而非从"居住体验"的角度出发帮助业主梳理日常使用场景及真实需求,结果就是——
业主装了一堆华而不实的东西,花了钱还糟心。
烦恼2:选设备像"赌博",怕买错、怕被坑
机电市场品牌多得让人头晕:
德系、美系、日系、国产?全进口还是国内组装?家用还是商用?线上线下价格还不一样!
商家光说优点不说缺点,有的"高端进口"其实是小厂贴牌货,还有刮码、串货的,修的时候厂家还不认。
信息这么乱,业主咋选?
(使用出问题往往品牌在背锅,众人凑热闹,猫腻难分辨)
烦恼3:机电设计没跟上,装完才后悔
大部分装修图纸在机电方案没定之前就画完了,导致设计和实际施工脱节:
- 管线走得乱七八糟,吊顶藏不住;
- 要么打穿梁,要么吊顶太低挤占空间;
- 新风的进风口和燃气的废气口挨在一起;
- 热水管没规划好,水半天出不来。
这些没提前协调,装完要么返工,要么凑合用,后悔都来不及。
烦恼4:施工藏猫腻,入住才露馅
机电施工周期长,工种多,随便偷点工减点料,后患无穷:
- 电路没弄好,天天跳闸;
- 新风管还没入住就脏了,吹出来全是灰;
- 排水管坡度不对,吊顶漏水发霉;
- 设备噪音大,晚上睡不着...
这些隐蔽工程肉眼很难一下子看出来,问题都是住进去才发现。
烦恼5:售后难——出问题找谁?没人管、没人修
机电系统最怕出了问题,结果:
不知道找谁——微信里诸多装修相关群和对接人,一出故障时却不知道该联系谁;
责任不清晰——厂家只负责设备,安装只负责安装,而业主只知道不好用了,但不懂哪一环出问题,导致维修受阻;
不同单位推责——机电系统涉及多个不同的单位,系统出现问题,业主难分辨责任归属,各单位互相甩锅,导致维修拖延,问题无法及时解决;
售后响应慢——大多数商家没有自有售后团队,完全依赖厂家或第三方派单;特别是过了维保期后更难以获得服务;
费用不透明——维修报价无标准,缺乏透明定价,小问题被夸大收费,业主只能被动接受。
烦恼6:维护成麻烦——多久要维护?如何维护?费用多少?
机电系统得定期保养,可业主常遇到没人提醒清洗,等到出风有异味、风口发霉、排污口堵住,才知道需要清洁、换耗材。
因为日常没有定期维护,系统老是有小毛病、坏得快,而正经要维护的时候发现费用还不透明,怕被坑。
这些问题,传统的"卖设备+安装"模式是无法根本解决业主的诸多烦恼的。
三、如何解决客户的"痛点"?
既然传统的"卖设备+安装"模式难以有效解决客户上述的诸多痛点,我们在2024年的工作也聚焦于如何更好、更有效地解决这些痛点。
#从"卖产品"到"提供系统化解决方案"的转化
我们不再沿用市场上常见的"卖设备+安装"模式,而是组建了一个由机电设计师、机电项目经理、机电维保人员等至少三位专业人员组成的团队,为客户提供全面的机电系统化解决方案。
这一方案覆盖了从需求规划、方案设计、设备选型、造价分配、图纸深化,到施工管理、交付验收及售后维保的25个服务环节,确保客户的需求在整个流程中得到系统化支持。
虽然服务环节听起来不少,但核心目标很简单:深入了解业主的真实需求和烦恼,然后提供针对性的解决方案并落地实施。我们摒弃"一刀切"的标准方案,根据每个家庭的独特场景量身定制。
Step1. 深入了解业主的真实需求和烦恼
我们通过不同的使用场景,来挖掘、梳理业主住家真实的使用需求和潜在的使用烦恼——
常见诉求1:避免餐厅油烟滞留
许多业主抱怨,饭后餐厅油烟久久不散,开窗通风效果有限,冬天还冷。传统销售员可能会推荐空气净化器或新风机,但这些往往只是治标不治本。
实际上,合理的机电解决方案可以通过气流正负压控制,让餐厅区域维持负压,快速排气,从而彻底解决油烟滞留问题。
常见诉求2:避免卫生间异味
早上家人轮流使用卫生间,异味久不消散,开窗通风还可能因风向问题让异味飘到客厅。
只要通过合理布局排气系统,控制风量,从污染源头快速直排,避免气味尴尬,也不影响其他空间。
常见诉求3:热水要快速抵达
业主想要"打开水龙头就有热水",而不是复杂的技术名词。
可以结合大循环、小循环或局部循环的方式,既实现即开即热的舒适体验,又兼顾节能与便捷。
常见诉求4:厨房静音、顺畅排油烟
夏天开空调时门窗紧闭,油烟机吸力再大也可能因气流不足而效率低下,还伴随噪音。
我们在厨房增设补风,确保油烟顺畅排出,油烟机发挥最大作用。
不同的户型、不同的使用场景、不同的家庭成员、不同的使用习惯,需求都不尽相同,因此我们的第一步是充分了解客户,根据户型、生活习惯等定制匹配的方案,而不是简单推销设备或品牌。
(不同户型、不同业主对应不同的需求表,取缔标准统一的需求)
Step2. 根据需求规划设备的参数
在明确客户需求后,我们进一步优化设备选型流程。
市场上机电产品种类繁多,各品牌卖点五花八门,业主往往因缺乏专业知识而无从下手。
我们团队主动研究各类产品特性和技术细节,承担"试错"环节,避免业主以牺牲自家使用为代价摸索,为客户提供科学、透明的采购依据,确保设备真正契合居住需求,而不是被营销话术牵着走。
(不同产品线的学习)
具体流程:是"需求分析 → 方案规划 → 匹配参数":
(1)分析实际需求:根据家庭生活习惯、房屋结构及使用频率,明确机电方案的差异化需求。比如,热水集中在晚上使用还是全天不定时使用,直接影响设备选择。
(2)匹配合理参数:设备参数不是越大越好,而是要根据房屋结构、朝向、保温性能及能耗等需求精细匹配,避免性能过剩或不足。
(3)规避商家陷阱:市场上有些产品参数虚标、效果夸大,或者后期维护成本高。我们通过实测数据和案例反馈,筛选出稳定可靠的产品,帮助业主避开这些坑。
(4)提供透明选型依据:不仅仅关注购买费用,同时也根据住家成员数、分析后续能耗,而不是只看"进口"或"高端"标签,并且协助做好装修预算规划。选型有依据、清晰透明,让业主明白每一分钱花在哪里。
最终,业主的设备选择不再是"谁说得好就买谁",而是基于真实需求、科学参数和可行方案,确保投资带来长期的舒适体验。
Step3. 施工阶段——标准化流程,确保高质量交付
机电的施工环节,往往是装修过程中最容易出现问题、最心累、最多争吵的部分。
传统模式下,安装师傅"说了算",缺乏标准化施工流程且无人监管。
如何规避?
机电设计师+机电监理的双重保障机制,确保施工的标准化和落地性。
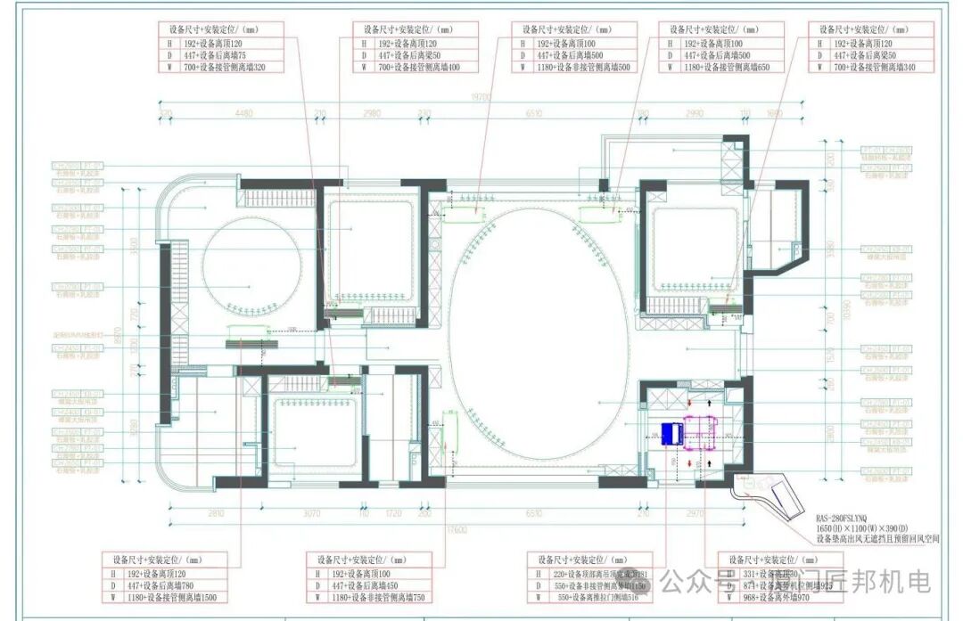
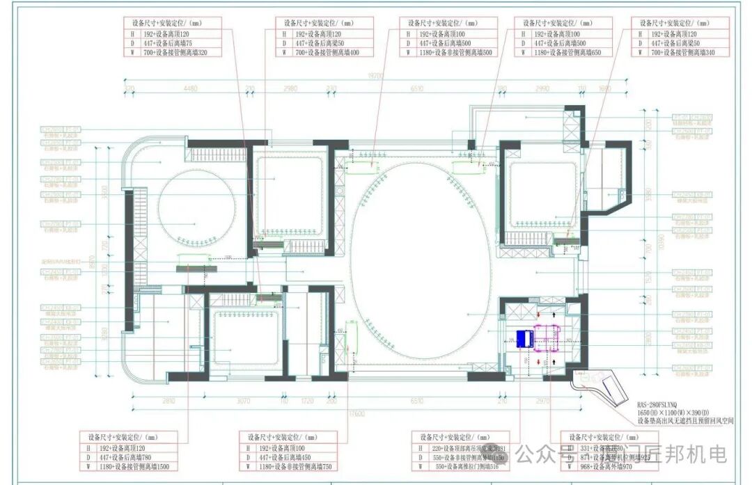
机电设计师——对机电施工图进行二次深化
机电设计首先需要消化精装设计图纸,充分理解设计师的设计意图,再进行二次深化、融合到全案施工图纸中。
(裸梁设计——应避开管路在裸梁设计的地方经过)
(设备定位应贴合吊顶设计)
(规划热水出水路径,预估热水抵达速度)
图纸二次深化完、进场施工前与全案设计师核对,以便全案设计师可以从整体的角度判别是否与其他单位仍有冲突。
将各个机电品类与全案设计师的施工图充分融合到位,明确了所有设备尺寸、管线路径、安装细节,确保交给到施工团队这边的是一份尺寸清晰、管路协调的机电施工图纸。
安装师傅唯一要做的就是按图施工,按工艺标准落地,避免现场临时、主观的调整带来的施工冲突。
机电监理——全程把控施工质量:
从材料进场、设备及配件型号,到现场是否准确地按图施工、与其他单位交叉施工的交底,再到隐蔽工程验收、再到最终调试交付,每一个环节都有严格的执行标准,机电监理的职责就是监督管理、一一对应,准确、高效地执行。
建立及完善标准化工艺流程:
除了每项施工的细节均有标准进行验收,我们也持续不断完善的施工标准和施工流程。
Step4. 实测交付——确保机电系统的运行效果满足预期
大多数机电公司施工结束后就算完成了交付,而我们认为,真正的交付,应该是确保系统能够按预期稳定运行。
我们在交付阶段会进行系统全面的调试,包括:
出热水速度测试——确保热水系统在预想需求时间内达到预期温度;
风量、风速测试——确保空调、新风系统的运行在对应空间区域的效果符合舒适标准;
水质检测——确保净水设备的过滤效果达到国家水质的健康指标;
室内温度测试——确保制冷、制热,温度快速、均匀地达到预期设定;
室内湿度测试——确保回南天、梅雨等严峻的高湿季节湿度有效控制;
......
通过这些实际测试数据,确保系统真正能满足业主的使用需求,避免入住后才发现各种问题。
Step5. 售后维保,解决业主后顾之忧
和普通电器不同的是,机电系统需要定期维护,才能长期保持稳定运行。
但常见现实是,很多业主遇到无人提醒、售后价格混乱、维修找不到人的情况,导致机电设备越用越差。
我们提供一整套机电维保体系,自有专门的维保团队,确保业主不需要自己操心:
定期提醒——帮业主制定维护计划,短周期内定期提醒业主简易自查设备运行状态,避免故障发生,延长机电系统健康的使用寿命;
定期维护——保障空调、新风、净水系统的卫生和性能,杜绝异味空气、超标水质对居家健康的危害;
维修服务标准化——所有售后服务明码标价,拒绝随意收费。
四、会更贵吗?
上面我们提到,我们选择由机电设计师、机电项目经理、机电维保等3个以上的管理人员,25个服务环节来为一个项目提供服务,这样多职能多岗位的服务模式,成本会不会很高?
其实是不会。
传统机电销售模式存在大量的获客成本
包括:
- 线下门店的租金和人力支出
- 业务员的渠道维护费用和回扣
- 各类广告投放和市场推广费用
#而我们多年实践并确认可行的是:
取消业务员和市场部门,转而跟有全案思维的设计师深度合作,用技术支持的方式共享客户资源,把重复的获客花销省下来。
#为什么能省钱又做好服务?
机电从来都不应是装修里独立的环节,而是全案设计的重要一环。
很多设计师对机电系统不太熟悉,传统的机电销售往往侧重产品销售,导致业主只能自己摸索,难以做出真正符合自身需求的选择,错选的风险增加。
我们跟设计师搭档,能让业主、设计师、我们和施工单位四方都受益,真正实现共赢:
分工协作,互补短板——全案设计师负责整体规划,我们专注提供专业的机电支持。设计师擅长美学和整体设计,我们补上机电的专业空白,等于给全案团队加了个"机电部门",方案更完善,提升全案竞争力。
早介入,早规划,少返工——设计师在美学上很强,但机电可能是他们的盲区。要是等到后面才发现问题,整改的成本可不低。我们前置参与规划,能帮设计师把隐患提前规避,省下返工的支出,也省下研究整改方案的精力。
帮业主做决定,设计师更受信任——机电市场复杂,业主选设备时容易犯难。我们提供专业意见,让业主挑到最适合的方案,决策更准确更放心。设计师有我们辅助提供客观的建议,也更容易赢得客户信任。
施工更顺畅,效率更高——多工种、多单位合作时,最怕信息不对称,扯皮拖工期。我们把机电规划和施工整合起来,各环节配合得更紧凑,不用总是协调来协调去。
钱花在服务上,不砸广告——我们把传统模式下花在获客上的钱省下来,投入到提升交付和服务质量上。不搞价格战,也不靠低效营销糊弄人。
与设计师深度合作,降低无效成本,也降低业主的决策成本。
所以,我们控制成本的关键不在于一味压低价格,而是通过提高系统效率来减少资源浪费,把每一分成本都花在最需要的地方。这样既能让服务更到位、交付更可靠,也能真正对业主、设计师和我们自己负责。
这正是我们在2024年面对市场"内卷"时的思考,也是我们全年工作的实践与总结。
"不卷"并不等于放弃竞争。
真正的"不卷",不是躺平,而是拒绝低效的价格战和同质化比拼。我们选择把精力集中在挖掘市场的核心需求上,凭借专业能力和优质服务赢得认可。这不仅是对客户的责任,也是我们对自己的坚守。
推荐阅读:
2023年工作总结:机电一体化设计 | 关于匠邦2023年的工作感悟